
与诸多仍未实现盈利的人工智能初创企业不同,Synthesia凭借人工智能生成虚拟形象技术,在企业培训数字化转型领域开辟出了一条高盈利赛道。这家总部位于伦敦的企业已斩获博世、默克、思爱普等一众大型企业客户,并于 2025 年 4 月实现年度经常性收入突破 1 亿美元的里程碑。
1月25日,界面新闻走访发现,永辉超市北京鸿坤广场门店突然停业。
易云达配资登录新浪财经APP 搜索【信披】检察更多考评等第
开端:深圳商报
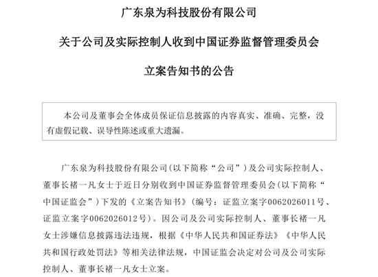
3月19日晚间,广东泉为科技股份有限公司(证券简称:ST泉为(维权),股票代码:300716)发布公告称,因公司及公司实质界限东说念主、董事长褚一凡女士涉嫌信息线路犯法违纪,凭证《中华东说念主民共和国证券法》《中华东说念主民共和国行政经管法》等关系法律律例,证监会决定对公司及褚一凡女士立案。
ST泉为暗示,现在,公司分娩计较情况一切日常,上述事项不会影响公司日常的分娩计较算作。在立案走访时刻,公司及褚一凡女士将积极融合中国证监会的关系走访职责,公司会捏续关爱事态施展情况,严格按照联系法律律例及监管条目推行信息线路义务。
据公开贵府,ST泉为于2017年在深交所上市,勉力于于新式动力发展和先进光伏工夫研发、分娩、销售。褚一凡自2023年2月任该公司董事长。
简历夸耀,褚一凡,中国澳门籍,无境外居留权,1995年5月出身,连络生学历,曾任上海鸿胜网罗科技有限公司实施总司理、蓝鲸财经记者、山东雅博科技股份有限公司董事长助理、安徽华晟新动力科技有限公司翻新办事部副部长等。
图片开端:泉为科技微信公众号
功绩方面,2023年、2024年,ST泉为隔离净赔本1.39亿元、1.19亿元。近期,十大炒股杠杆平台该公司发布公告,瞻望2025年赔本3.1亿元至4.34亿元。
ST泉为暗示,2025年光伏行业廉价竞争捏续热烈,光伏产业链居品价钱捏续走低,论说期内,主交易务居品光伏组件价钱着落,毛利率为负,公司资金流动性不足,对公司的产供销等计较算作产生权臣制约,受此影响公司交易收入大幅下降,但固定用度开销降幅较少。
与此同期,ST泉为夸耀,2025年,公司产能应用率不足预期,基于司帐准则条目及严慎性斟酌,公司计提钞票减值,对本论说期功绩酿成较大影响。2025年公司应酬账款过期导致多数诉讼,同期,公司过往司帐年度为现阶段已剥离的子公司提供担保,此类过期、担保案件,大多数已在2025年论说期告状、判决或合资,公司依据《企业司帐准则》的划定计提相应的瞻望欠债。
二级阛阓上,达成发稿,ST泉为跌3.69%,报14.11元/股,总市值22.58亿元。
开端 读创财经盛瑞德配资
海量资讯、精确解读,尽在新浪财经APP
迎尚网配资垒富优配创通网配资联丰优配官网万德资本
安联配资提示:文章来自网络,不代表本站观点。