
商务部外国投资管理司负责人王亚在发布会上表示,商务部将优化外商投资支持政策,落实好境外投资者已在华取得的利润直接投资税收抵免、鼓励外商投资产业目录等政策措施,一视同仁支持外资企业参与提振消费、政府采购、招投标等活动,助力外资企业在华长期生根发展。
官网简历显示,张璐,1971年出生,中国人寿党委副书记、执行董事。经济学硕士学位,2025年2月任现职。曾任中央和国家机关工委委员、基层组织建设指导部部长。

执行八成:从市集范围来看,受益于汽车、电气电子、航空航天等下流范围对轻量化和高性能材料需求的捏续攀升,聚苯硫醚四肢特种工程塑料的欺骗场景不停拓宽,鼓吹行业市集范围稳步膨胀。据统计,2015-2025年中国聚苯硫醚行业市集范围从9.62亿元增长至52.71亿元,年复合增长率为18.54%。异日,跟着新动力汽车浸透率擢升、5G通讯诞生范围化部署以及高端制造范围国产替代进度加快,聚苯硫醚在耐高温部件、电子封装及结构件等中枢法子的欺骗将愈加深远,其市集范围有望延续肃肃增长态势。
干系上市企业:新和成(002001)、中泰化学(维权)(002092)、粤桂股份(000833)、中金岭南(000060)、湖北宜化(000422)、赛恩斯(688480)、铜峰电子(600237)、比亚迪(002594)、奇瑞汽车(09973)、徐工机械(000425)等。
干系企业:珠海长先新材料科技股份有限公司、成齐乐天塑料有限公司、重庆聚狮新材料科技有限公司、上海盛钧塑胶科技有限公司、铜陵瑞嘉特种材料有限公司、山东滨化滨阳燃化有限公司、四川中科兴业高新材料有限公司、长治市霍家工业有限公司、深圳市鑫立达塑胶成品有限公司等。
关键词:聚苯硫醚的分类、聚苯硫醚的坐蓐工艺分类、聚苯硫醚行业发展经由、聚苯硫醚行业产业链、硫磺产量、聚苯硫醚行业产需情况、聚苯硫醚行业市集范围、聚苯硫醚行业发展趋势
一、聚苯硫醚行业概述
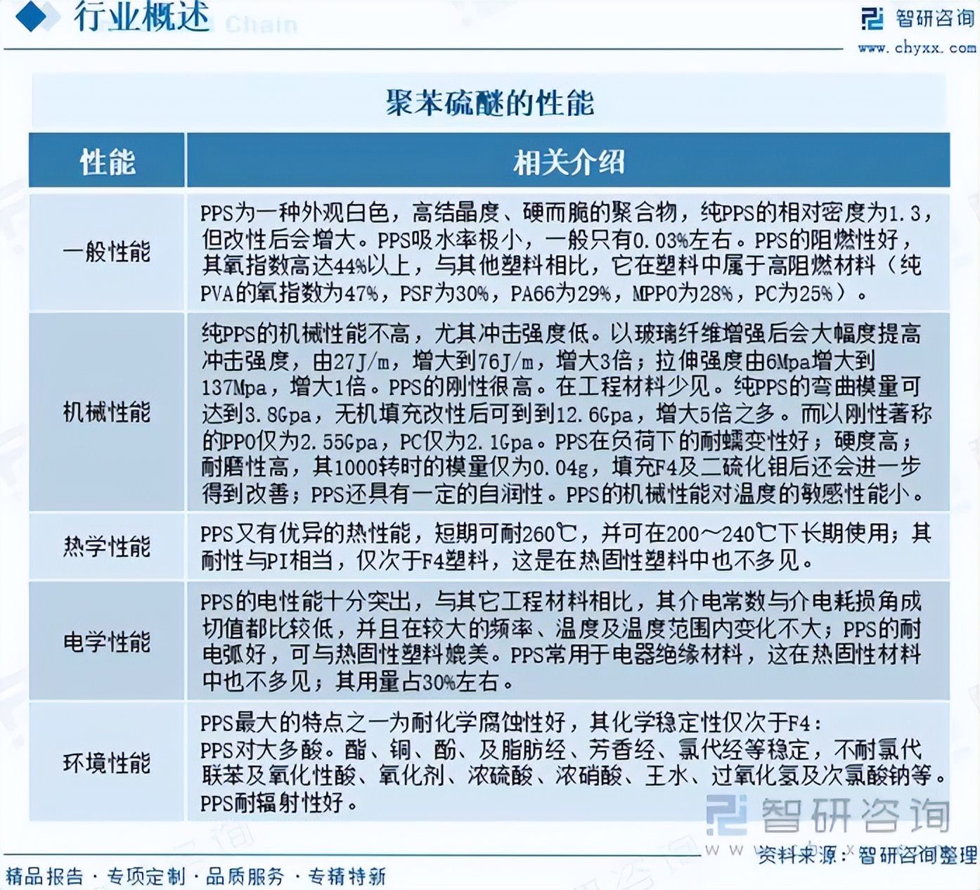
聚苯硫醚(PPS)是分子链中带有苯硫基的高性能热塑性树脂,由苯环和硫原子轮流摆设组成,使得PPS结构规整,领有较高的结晶度,同期苯环为PPS提供精采无比的刚性和耐热性,而硫醚键赋予PPS一定的娇媚性,因此PPS具有优异的详尽性能,被誉为是继聚碳酸酯(PC)、聚酯(PET)、聚甲醛(POM)、尼龙(PA)、聚苯醚(PPO)之后的第6大工程塑料,亦然8大宇航材料之一,庸俗欺骗于航天航空、电子、汽车、环保、化工等范围。凭据居品用途的不同,聚苯硫醚分为两大类,即聚苯硫醚树脂和聚苯硫醚粒料。

现时,聚苯硫醚的坐蓐工艺包括硫化钠-二氯苯法、氧化偶联法、自缩正当、酸催化法、熔融缩正当、间歇式团聚法、和洽式团聚法等。

聚苯硫醚(PPS)与聚醚醚酮(PEEK),聚砜(PSF),聚酰亚胺(PI),聚芳酯(PAR),液晶团聚物(LCP)沿途被称为6大特种工程塑料。PPS的高出性能:精采无比的耐热性能,热变形温度一般大于260℃,可在180~220℃温度范围使用,PPS是工程塑料中耐热性最佳的品种之一;耐腐蚀性接近四氟乙烯,抗化学性仅次于聚四氟乙烯;电性能优异;机械性能优异;阻燃性能好。PPS不及之处:价钱太高,在耐高温材料中属底价,但比通用工程塑料高很多;韧性差,性脆;中粘度不融会。纯PPS因性能脆而很少使用,牛跟投股票配资欺骗的PPS多为其改性能品种。具体有;40%玻璃纤维增强PPS(R-4),无机填充PPS(R-8),碳纤维增强PPS(G-6)等。

聚苯硫醚具有机械强度高、耐高温、耐化学药品质、不易燃、热融会性好、电性能优良等优点,被庸俗用作结构性高分子材料,通过填充、改性后庸俗用作特种工程塑料。同期,还可制成多样功能性的薄膜、涂层和复合材料,在电子电器、航空航天、汽车运载等范围获到手利欺骗。现时,聚苯硫醚的欺骗范围包括电子、汽车工业、机械工业、化工范围、工程塑料、环保范围、餐具范围等。
二、聚苯硫醚行业发展经由
我国对于聚苯硫醚的谈判稍晚于国际,始于20世纪70年代初期,从当先谈判到中试化坐蓐履历了半个世纪,时辰履历了驱动期——发延期——产业酝酿期——产业化期。

三、聚苯硫醚行业产业链
从产业链来看,聚苯硫醚产业链上游为原材料,包括硫磺、二氯苯、硫化钠、溶剂等。产业链中游为聚苯硫醚的坐蓐制造法子。产业链下流为欺骗范围,包括电子、汽车工业、机械工业、化工范围、工程塑料、环保范围、餐具范围等。

我国硫资源包括硫铁矿、伴生硫铁矿、自然硫磺矿以及从冶真金不怕火烟气中回收的硫和从石油、自然气中回收的硫。此外,以煤为原料的合成氨厂、真金不怕火焦厂在坐蓐合成氨和煤气的同期也回收一丝的硫磺。硫磺四肢聚苯硫醚的进犯原材料之一,在我国化工原料体系中占据进犯地位。比年来,跟着下流化肥等范围需求捏续增长,我国硫磺产量保捏融会增长状态。2025年中国硫磺产量为1176.9万吨,同比增长6.34%。异日,鄙人游需求捏续开释和新增产能逐步落地的双重驱动下,我国硫磺产量将不息保捏增长态势,从而为聚苯硫醚市集的稳步发展提供愈加迷漫的原料撑捏。

注:本文节选出自智研谈判发布的《2026年中国聚苯硫醚行业坐蓐工艺、发展经由、市集范围、竞争样貌及趋势研判:下流需求捏续开释,带动聚苯硫醚产需范围稳步扩大[图]》行业分析文章,如需得回行业文章全部执行,可插足智研谈判搜索检察。
由智研谈判行家团队经心编制的《中国聚苯硫醚行业市集全景拜访及投资策略谈判推崇》(以下简称《推崇》)重磅发布,《推崇》旨在从国度经济及产业发展的战术动手,分析聚苯硫醚行业异日的市集走向,挖掘聚苯硫醚行业的发展后劲,预测聚苯硫醚行业的发展前程,助力聚苯硫醚行业的高质料发展。
正中优配
本《推崇》从2026年寰宇聚苯硫醚行业发展环境、举座运行态势、运行近况、出进口、竞争样貌等角度进行动手,系统、客不雅的对我国聚苯硫醚行业发展运行进行了深度剖释,瞻望2026年中国聚苯硫醚行业发展趋势。《推崇》是系统分析2026年度中国聚苯硫醚行业发展景况的著述,对于全面了解中国聚苯硫醚行业的发展景况、开展与聚苯硫醚行业发展干系的学术谈判和履行,具有进犯的模仿价值,可供从事聚苯硫醚行业干系的政府部门、科研机构、产业企业等干系东谈主员阅读参考。
公司以“用信息驱动产业发展,为企业投资有瞎想赋能”为品牌理念。为企业提供专科的产业谈判干事,主要干事包含极品行研推崇、专项定制、月度专题、可研推崇、买卖场所书、产业霸术等。提供周报/月报/季报/年报等依期推崇和定制数据九鼎天速配,执行涵盖政策监测、企业动态、行业数据、居品价钱变化、投融资概览、市集机遇及风险分析等。
海量资讯、精确解读,尽在新浪财经APP
宏泰证券名鼎配资利好优配亿正策略名鼎配资
安联配资提示:文章来自网络,不代表本站观点。